Mikropor olarak, gelişim hedeflerimizi her zaman “küresel yeniliklere uyum sağlama” ve “yeni teknolojiler geliştirme” odağıyla şekillendiriyoruz. Bu yenilikler, hem teknolojik hem de stratejik unsurları içermekte olup, ticari ve çevresel faktörleri en verimli şekilde değerlendirme ilkesine dayanmaktadır.
Kullandığımız ekipmanların güncel teknolojilerini takip etmek ve uygulanabilir kılmak temel mühendislik hedeflerimiz arasındadır. Güvenilir çözüm ortağımız ve soğutma ekipmanlarının lider üreticilerinden Danfoss ile de ortak yenilikçi hedeflerimiz doğrultusunda bir çok çalışma yapmaktayız. Bu kapsamda makalede bahsedeceğimiz yenilikçi çalışma, soğutmalı tip basınçlı hava kurutucuları için sektörde öncü niteliğinde olan önemli bir mühendislik çalışmasıdır.
Soğutmalı tip basınçlı hava kurutuculardan genel olarak bahsedecek olursak ;
Soğutmalı tip basınçlı hava kurutucuları mekanik buhar sıkıştırmalı soğutma çevrimi prensibine göre çalışmaktadır. Temel olarak dört ana ekipmandan oluşur: ısı eşanjörü, kompresör, kondenser ve genleşme vanası. Soğutma grubu sistemi verimlilik, performans ve sürdürülebilirlik ilkelerine göre tasarlanmaktadır.
- Isı Eşanjörü: Basınçlı hava ile soğutucu akışkan arasında ısı transferinin yapıldığı, basınçlı havanın soğutularak yoğuşturulduğu ve ardından içerisindeki suyun seperasyon ünitesinde ayrıştırıldığı bir ekipmandır.
- Kompresör: Soğutma çevriminde soğutucu akışkanın basıncını ve sıcaklığını artırarak sistem içinde dolaşımını sağlayan mekanik elemandır.
- Kondenser: Soğutma çevriminde yüksek basınçlı buhar hâlindeki soğutucu akışkanın çevreye ısı transferi yaparak yoğuşturulmasını ve sıvı faza dönüştürülmesini sağlayan ısı değiştiricidir.
- Genleşme Vanası: Yüksek basınçlı sıvı akışkanın basıncını düşürerek eşanjöre kontrollü şekilde gönderilmesini sağlayan temel bir soğutma ekipmanıdır.
Ana bileşenlere ek olarak, sistem gereksinimlerine bağlı olarak soğutma devresine genellikle ek bileşenler eklenebilmektedir. Bu bileşenler güvenlik amaçlı, verimlilik artırıcı veya enerji tasarrufu sağlayan ekipmanlar olabilir. Bunlardan bazıları şunlardır :
- Sıvı Alıcı
- Emiş Akümülatörü
- Sıcak Gaz Baypas Vanası
- Basınç Anahtarları
Mikropor, farklı kapasitelerde basınçlı hava kurutucusu üretim esnekliğine sahip olup bünyesinde ISO 7183:2007 “Compressed Air Dryers- Specifications and Testing” standartına uygun olarak test ve ürün geliştirme faaliyetleri sürdürmektedir.
Mikropor’un soğutmalı tip basınçlı hava kurutucu uygulamalarında performans arttırmak için optimize edilen ve danfoss işbirliğiyle geliştirilen AXV (Automatic Expansion Valve) serisi vanalar, Mikropor’da farklı prototip aşamalarında kapsamlı bir şekilde test edilmiştir.
Mikropor Basınçlı Hava Test Laboratuvarları’nda AXV Serisi, hem genleşme cihazı hem de sıcak gaz baypas vanası olarak kullanılmıştır. AXV Serisi’nin özel tasarımı, küçük basınç farklarında dahi akışı hassas biçimde dengeleyebilmektedir. Neredeyse sıfır histerezis özelliği sayesinde, hava kurutucusunun buharlaşma basıncını ve dolayısıyla çiy noktası sıcaklığını son derece kararlı biçimde korumaktadır. Bu sayede sistem, yüksek performans ve enerji verimliliğiyle sürekli dengede çalışmaktadır.
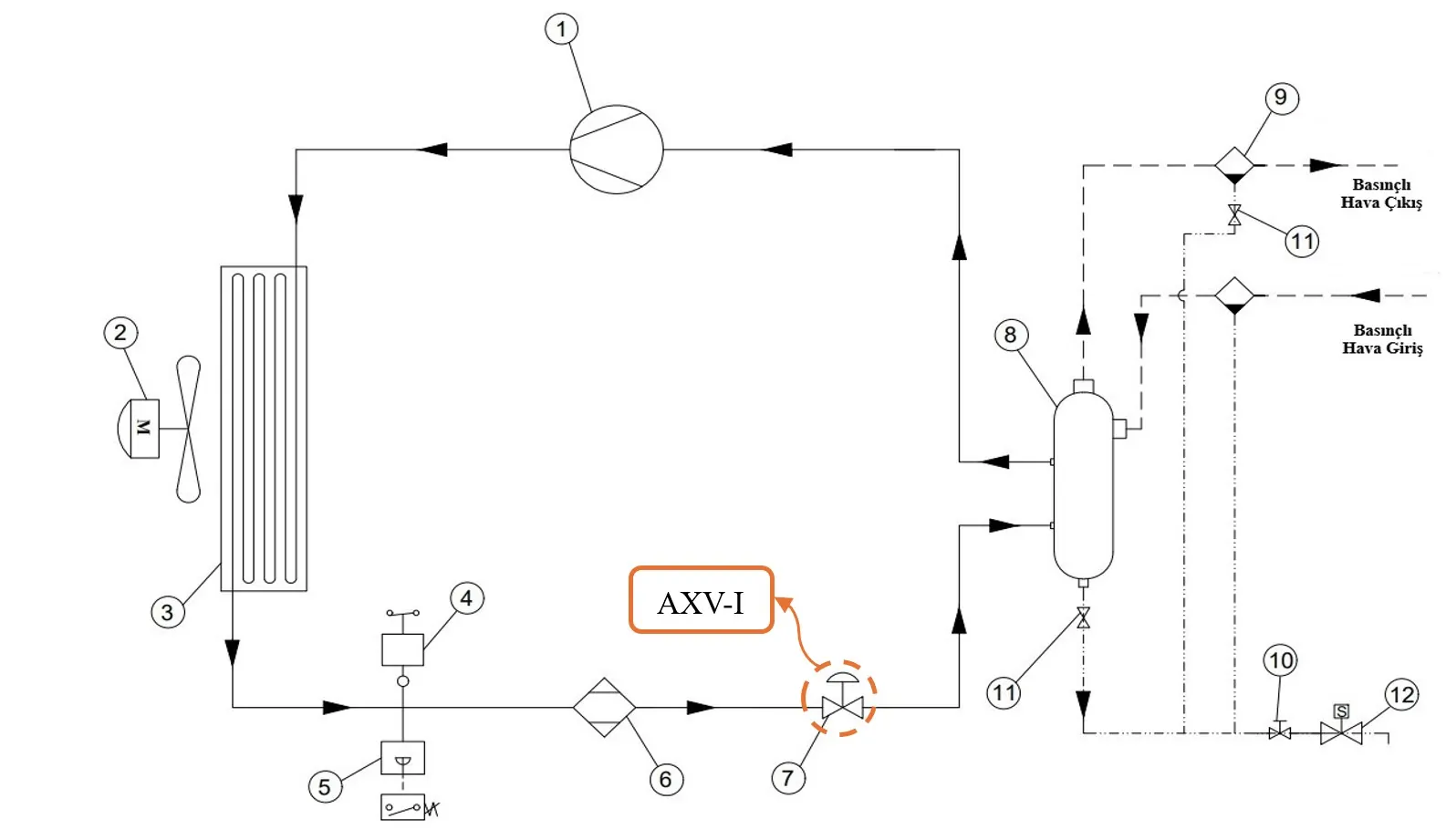
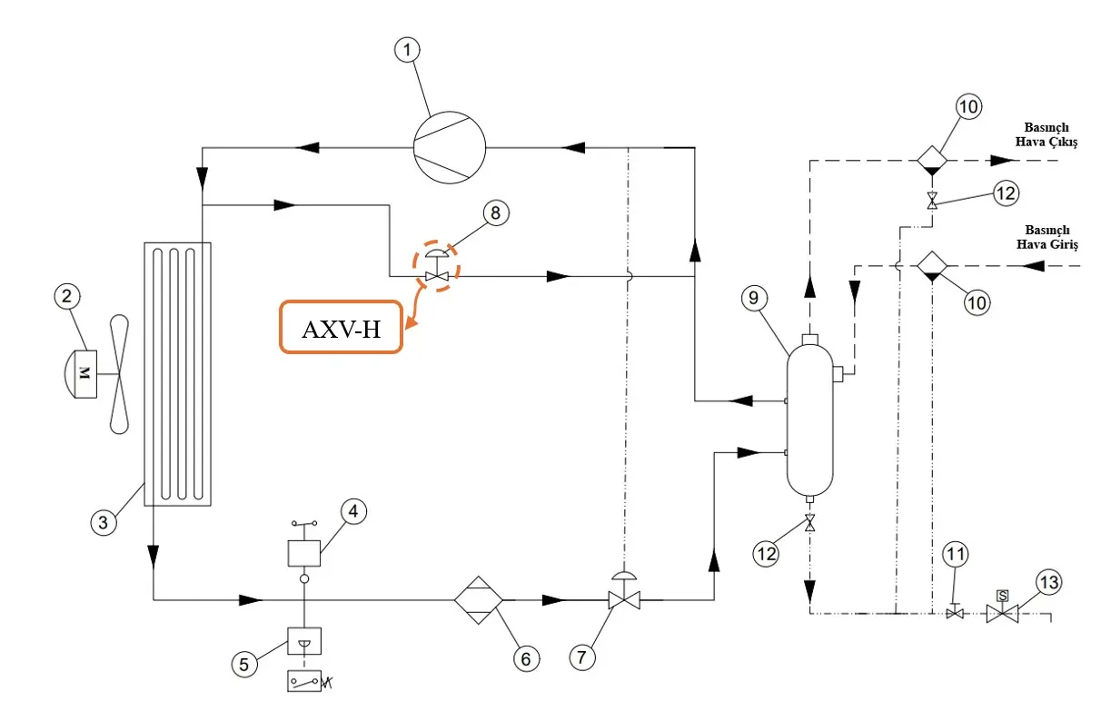
Şekil 1’ de soğutmalı tip basınçlı hava kurutucu bileşenleri ve genleşme vanası ile akış diyagramı görülmektedir. Şekil 2’ de ise soğutmalı tip basınçlı hava kurutucu bileşenleri ve sıcak gaz baypas vana kullanımı ile akış diyagramı görülmektedir.
1. Kompresör 2. Fan Motoru 3. Kondenser 4. Fan Anahtarı 5. Yüksek Basınç Anahtarı 6. Dryer 7. Genleşme Vanası 8. Isı Eşanjörü 9. Filtre 10. Drenaj 11. Çekvalf 12. Solenoid Vana
Şekil 1. Soğutmalı tip basınçlı hava kurutucu bileşenleri ve genleşme vanası ile akış diyagramı
1. Kompresör 2. Fan Motoru 3. Kondenser 4. Fan Anahtarı 5. Yüksek Basınç Anahtarı 6. Dryer 7. Genleşme Vanası 8. Sıcak Gaz Baypas Vanası 9. Isı Eşanjörü 10. Filtre 11. Drenaj 12. Çekvalf 13. Solenoid Vana
Şekil 2. Soğutmalı tip basınçlı hava kurutucu bileşenleri ve sıcak gaz baypas vana ile akış diyagramı
AXV Serisi Çalışma Prensibi
AXV, temel olarak bir diyafram, ayarlanabilir yay mekanizması ve iğne tipinde bir vanadan oluşan kontrol elemanıdır. Diyafram, vananın açılma-kapanma hareketini yöneten ana bileşen olup, üzerinde konumlandırılan yay ile karşı basınç arasındaki dengeye göre hareket eder.
Yay kuvveti iğne vana açma eğilimindeyken; ısı eşanjöründe soğutucu akışkanın basıncı, vana kapanma yönünde etkili olur. Evaporasyon basıncı düştüğünde, yay kuvveti diyafram üzerinde baskın hale gelir ve iğne vana daha açık konuma gelerek ısı eşanjöründe daha fazla akışkan geçişine izin verir. Evaporasyon basıncı yükseldiğinde diyaframın alt kısmına uygulanan basınç artar, bu da yayı yenerek vananın daha kapalı pozisyona geçmesine neden olur. Vananın çalışma noktası, gövde üzerinde bulunan ayar vidası aracılığıyla yay gerginliği değiştirilerek farklı maksimum buharlaşma basınçlarına uygun şekilde ayarlanabilir.
AXV vanaları, tüm yeni nesil gazlarla uyumludur ve F-Gaz regülasyon sürecinde kullanıma uygundur, yüksek performansıyla pazarın küresel ihtiyaçlarını karşılar. Vana, UL sertifikasyon onaylı olup maksimum 49 bar(g) çalışma basıncına sahiptir.
AXV Serisi, iki versiyonda sunulmaktadır. Enjeksiyon için kullanılan AXV-I versiyonu ve sıcak gaz by-pass için kullanılan AXV-H versiyonu. İki versiyona ait farklı soğutucu akışkanlar ile vana kapasiteleri Şekil 3’ de görülmektedir.
| “AXV-I Kapasite” | “AXV-H Kapasite” |
![]() |
![]() |
Şekil 3. AXV-I ve AXV-H vanalarına ait kapasite değerleri
Mikropor Basınçlı Hava Test Laboratuvarları’nda, standart tip ve yeni nesil AXV serisi genleşme vanaları ile üretilmiş soğutmalı tip hava kurutucularının performans testleri ISO 7183:2007 standardına uygun olarak gerçekleştirilmiştir. Standarda göre, hava kurutucularının performansını tanımlamak ve karşılaştırmak için standart derecelendirme parametreleri gereklidir. Bu standart derecelendirme parametrelerine ilişkin veriler Tablo 1’de sunulmaktadır.
| Miktar | Birim | Seçenek A1 | Tolerans |
| Giriş sıcaklığı | °C | 35 | ±2 |
| Giriş basıncı | kPa [bar(e)] | 700 (7) | ±14 (0,14) |
| Giriş bağıl nemi | % | 100 | 0 / -5 |
| Soğutma havası giriş sıcaklığı (uygulanabilir durumda) |
°C | 25 | ±3 |
| Soğutma suyu giriş sıcaklığı (uygulanabilir durumda) | °C | 25 | ±3 |
| Ortam sıcaklığı | °C | 25 | ±3 |
| Kurutucu giriş debisi | % nominal debi oranı | 100 | ±3 |
| Seçenek A1 ılıman iklim bölgesi uygulamaları içindir. | |||
Tablo 1. Standart derecelendirme parametreleri (ISO 7183:2007)
Kurutucuların performansı, çıkış noktasında basınçlı havanın istenen çiy noktası sıcaklığını kararlı biçimde sağlayabilmesi üzerinden değerlendirilir. Bu kriter, sistemin nem giderme verimliliğini, ısı değişim sürecinin etkinliğini ve termodinamik dengesini yansıttığından, kurutucuların performans karakterizasyonunda temel bir değerlendirme ölçütü olarak kabul edilmektedir. Soğutmalı tip basınçlı hava kurutucular, sistemden geçen basınçlı havanın içerisindeki nemi yoğuşturarak uzaklaştırır ve bu işlem sonucunda hava belirli bir basınçlı çiy noktası sıcaklık değerine kadar kurutulur. ISO 8573-1 “Basınçlı Hava Kalitesi Standardı”na göre tanımlanan Sınıf-4, basınçlı hava içerisindeki su buharı miktarını belirleyen bir kalite seviyesidir ve doğrudan hava kurutucusunun performansına bağlıdır. Standartta, soğutmalı tip hava kurutucular için Sınıf-4 referans alınmakta olup, hedeflenen bu sınıf için basınçlı çiy noktası sıcaklığı ≤ +3 °C olarak tanımlanmıştır.
Kurutucuların karşılaştırmalı performans testlerinde, sistem ekipmanlarının hepsi aynı olup sadece genleşme vanaları farklı olacak şekilde üretilerek testler gerçekleştirilmiştir. Kurutucular, %100 nominal debide, günde 24 saat ve toplamda yedi gün boyunca test edilmiştir. Deneylerde basınçlı hava giriş sıcaklığı 35 °C, giriş basıncı 7 bar(g), bağıl nem %100 ve ortam sıcaklığı 25 °C olarak ayarlanmıştır. Şekil 4, standart genleşme vanası ile yeni nesil AXV kullanılan kurutucular arasındaki performans farkını gösteren, çiy noktası sıcaklıklarına ait test sonuçlarının grafiksel karşılaştırılmasını sunmaktadır. Yapılan testlerde, ölçülen basınçlı çiy noktası sıcaklık değeri, hedeflenen ≤+3 °C sıcaklık değerinin altında olduğu gözlemlenmiş ve standartta tanımlanan performans gerekliliklerini başarıyla karşıladığı doğrulanmıştır. Sonuçlar, yeni nesil AXV’in, özellikle değişen yük ve kapasite koşulları altında, standart tipe kıyasla kurutucu çıkışında daha düşük çiy noktası sıcaklığına ulaştığını göstermektedir.
Şekil 4. Standart genleşme vanası ile yeni tip genleşme vanasının performans karşılaştırma grafiği
ISO 7183:2007 standartı gereğince yapılan karşılaştırma testleri sonucunda yeni tip genleşme vanalarının kullanımı ile ilgili aşağıdaki bulgular elde edilmiştir.
- Yeni tip genleşme vanası farklı çalışma koşullarında standarta tanımlanan ≤+3 °C çiy noktası sıcaklık hedef değerini başarıyla sağlamaktadır.
- Kurutucuda yeni tip genleşme vanası kullanımıyla evaporasyon basıncının daha hassas bir şekilde kontrol edilmesi, sistemde optimum soğutucu akışkan miktarının korunmasını sağlayarak kompresörün gereksiz yük altında çalışmasını önlemekte ve böylece enerji tüketimini minimize etmektedir.
- Değişken proses yükleri söz konusu olduğunda, yeni tip sıcak gaz baypas vanası hızlı ve hassas tepki vermesi özelliği sayesinde kurutucu sistemde dengeleme sağlayarak verimliliği artırmaktadır.
- Hedeflenen Sınıf-4 seviyesinde, ≤+3 °C basınçlı çiy noktası sıcaklık değerini sağlayan soğutmalı tip basınçlı hava kurutucu ile sistemde yoğuşma, korozyon ve ekipman hasarı gibi nem kaynaklı riskler önlenmektedir.
- Genleşme vanası üzerinde basınç ayar kapağı ile kolay ayarlama yapılabilme imkanı sağlamaktadır.
- Kompakt yapısı ve paslanmaz çelik gövde tasarımı, yüksek korozyon direnci ile uzun ömürlü kullanım avantajı sunmaktadır.
- Bulb ve kılcal boru gerektirmeyen gelişmiş tasarımı, düşük histerezis özelliğiyle önemli katkılar sunmaktadır.
Mikropor ve Danfoss iş birliği ile geliştirilen AXV Serisi genleşme vanaları, sistemde yüksek kararlılık ve enerji verimliliği sağlamaktadır. Yapılan testler, standart genleşme vanasına kıyasla evoparasyon basıncında ve çiy noktası sıcaklığında önemli iyileşmeler göstererek, soğutmalı tip basınçlı hava kurutucular için güvenilir bir çözüm olduğunu kanıtlamaktadır.
Basınçlı hava ve atmosferik hava sistemlerinde küresel ölçekte uzmanlığıyla tanınan Mikropor, yüksek mühendislik kabiliyetini inovatif tasarımlarla birleştirerek sektöre yön vermeye devam etmektedir. Danfos ile birlikte geliştirdiği AXV Serisi genleşme vanalarıyla donatılmış yeni nesil Mikropor Soğutmalı Tip Hava Kurutucuları, ISO 7183:2007 standardı çerçevesinde gerçekleştirilen testlerde kararlı buharlaşma basıncı, düşük çiy noktası sıcaklığı ve yüksek enerji verimliliği performanslarıyla öne çıkmaktadır. Bu sonuçlar, Mikropor’un yalnızca mevcut standartları karşılamakla kalmayıp, basınçlı hava teknolojilerinde dünya çapında kalite standartlarını bir üst seviyeye taşıyarak öncülük ettiğini göstermektedir. Mikropor Soğutmalı Tip Hava Kurutucularını incelemek için buraya, alanında uzman satış ekiplerimizle iletişime geçmek için buraya tıklayabilirsiniz.
Ür-Ge Müdürlüğü





