At Mikropor, we always shape our development goals with a focus on “adapting to global innovations” and “developing new technologies.” These innovations include both technological and strategic elements and are based on the principle of evaluating commercial and environmental factors in the most efficient way.
Keeping up with the latest technologies in the equipment we use and making them applicable is among our fundamental engineering goals. We also carry out many projects in line with our joint innovative goals with Danfoss, our reliable solution partner and one of the leading manufacturers of cooling equipment. In this context, the innovative engineering project we will discuss in this article breaks new ground in the refrigerated compressed air dryer industry.
Refrigerated compressed air dryers operate according to the principle of a mechanical vapor compression refrigeration cycle. They essentially consist of four main components: a heat exchanger, a compressor, a condenser, and an expansion valve. The refrigeration system is designed according to the principles of efficiency, performance, and sustainability.
- Heat Exchanger: This is a piece of equipment where heat transfer between the compressed air and the refrigerant takes place, the compressed air is cooled and condensed, and then the water inside is separated in the separation unit.
- Compressor: A mechanical element that increases the pressure and temperature of the refrigerant in the cooling cycle, enabling its circulation within the system.
- Condenser: A heat exchanger that enables the high-pressure vapor refrigerant in the refrigeration cycle to transfer heat to the environment, condense, and convert to a liquid phase.
- Expansion Valve: A fundamental refrigeration component that reduces the pressure of the high-pressure liquid refrigerant and sends it to the heat exchanger in a controlled manner.
In addition to the main components, additional components can often be added to the cooling circuit depending on system requirements. These components may be safety-related, efficiency-enhancing, or energy-saving equipment. Some of these are as follows:
- Liquid Receiver
- Suction Accumulator
- Hot Gas Bypass Valve
- Pressure Switches
Mikropor has the flexibility to produce compressed air dryers in various capacities and conducts testing and product development activities in accordance with the ISO 7183:2007 “Compressed Air Dryers – Specifications and Testing” standard.
The AXV (Automatic Expansion Valve) series valves, optimized to enhance performance in Mikropor’s refrigerated compressed air dryer applications and developed in collaboration with Danfoss, have been extensively tested at Mikropor during various prototype stages.
The AXV Series has been used both as an expansion device and a hot gas bypass valve in Mikropor’s Compressed Air Test Laboratories. The special design of the AXV Series can precisely balance the flow even at small pressure differences. Thanks to its near-zero hysteresis feature, it maintains the evaporation pressure of the air dryer and, consequently, the dew point temperature with little to no fluctuation. This allows the system to operate continuously in balance with high performance and energy efficiency.
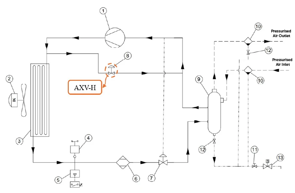
Figure 1 shows the flow diagram of the refrigerated type compressed air dryer components and expansion valve. Figure 2 shows the flow diagram of the refrigerated type compressed air dryer components and hot gas bypass valve usage.
1. Compressor 2. Fan Motor 3. Condenser 4. Fan Switch 5. High Pressure Switch 6. Dryer 7. Expansion Valve
8. Heat Exchanger 9. Filter 10. Drain 11. Check Valve 12. Solenoid Valve
Figure 1. Components of a refrigerated-type compressed air dryer and flow diagram with expansion valve
1. Compressor 2. Fan Motor 3. Condenser 4. Fan Switch 5. High Pressure Switch 6. Dryer 7. Expansion Valve
8. Heat Exchanger 9. Filter 10. Drain 11. Check Valve 12. Solenoid Valve
Figure 2. Components of a refrigerated type compressed air dryer and flow diagram with hot gas bypass valve
AXV Series Working Principle
AXV is essentially a control element consisting of a diaphragm, an adjustable spring mechanism, and a needle-type valve. The diaphragm is the main component that controls the opening and closing movement of the valve and moves according to the balance between the spring positioned on it and the counter pressure.
The spring force tends to open the needle valve, while the pressure of the refrigerant in the heat exchanger acts to close the valve. When the evaporation pressure drops, the spring force becomes dominant on the diaphragm, and the needle valve moves to a more open position, allowing more refrigerant to pass through the heat exchanger. When the evaporation pressure rises, the pressure applied to the lower part of the diaphragm increases, overcoming the spring and causing the valve to move to a more closed position. The valve’s operating point can be adjusted to suit different maximum evaporation pressures by changing the spring tension using the adjustment screw on the body.
AXV valves are compatible with all new generation gases and are suitable for use in the F-Gas regulation process, meeting global market needs with their high performance. The valve is UL certified and has a maximum working pressure of 49 bar(g).
The AXV Series is available in two versions: the AXV-I version for injection and the AXV-H version for hot gas bypass. The valve capacities for the two versions with different refrigerants are shown in Figure 3.
| “AXV-I Capacity” | “AXV-H Capacity” |
![]() |
![]() |
Figure 3. Capacity values for AXV-I and AXV-H valves
Performance tests of refrigerated air dryers manufactured with standard type and new generation AXV series expansion valves were conducted at Mikropor Compressed Air Test Laboratories in accordance with the ISO 7183:2007 standard. According to the standard, standard rating parameters are required to define and compare the performance of air dryers. Data related to these standard rating parameters are presented in Table 1.
| Quantity | Quantity | Option A1 | Tolerans |
| Inlet temperature | °C | 35 | ±2 |
| Inlet pressure | kPa [bar(e)] | 700 (7) | ±14 (0,14) |
| Inlet relative humidity | % | 100 | 0 / -5 |
| Cooling air inlet temperature (when applicable) |
°C | 25 | ±3 |
| Cooling water inlet temperature (where applicable) | °C | 25 | ±3 |
| Ambient temperature | °C | 25 | ±3 |
| Dehumidifier inlet flow rate | % nominal flow rate ratio | 100 | ±3 |
| Option A1 is for applications in temperate climate zones. | |||
Table 1. Standard rating parameters (ISO 7183:2007)
The performance of dryers is evaluated based on their ability to consistently provide the desired dew point temperature of the compressed air at the outlet point. This criterion reflects the system’s moisture removal efficiency, the effectiveness of the heat exchange process, and the thermodynamic equilibrium, and is therefore accepted as a fundamental evaluation criterion in the performance characterization of dryers. Refrigerated compressed air dryers remove moisture from the compressed air passing through the system by condensing it, and as a result of this process, the air is dried to a specific compressed dew point temperature value. Class-4, defined in ISO 8573-1 “Compressed Air Quality Standard,” is a quality level that determines the amount of water vapor in compressed air and is directly dependent on the performance of the air dryer. The standard references Class 4 for refrigerated air dryers, defining the target pressure dew point temperature for this class as ≤ +3 °C.
In comparative performance tests of dryers, tests were conducted by manufacturing all system equipment the same, with only the expansion valves differing. Dryers were tested at 100% nominal flow rate, 24 hours a day, for a total of seven days. In the experiments, the compressed air inlet temperature was set to 35 °C, the inlet pressure to 7 bar(g), the relative humidity to 100%, and the ambient temperature to 25 °C. Figure 4 presents a graphical comparison of the test results for dew point temperatures, showing the performance difference between dryers using a standard expansion valve and those using the new generation AXV. In the tests performed, the measured compressed dew point temperature value was observed to be below the target temperature value of ≤+3 °C, confirming that it successfully met the performance requirements defined in the standard. The results show that the new generation AXV achieves a lower dew point temperature at the dryer outlet compared to the standard type, especially under varying load and capacity conditions.
Figure 4. Performance comparison graph between the standard expansion valve and the new type expansion valve.
As a result of comparative tests conducted in accordance with the ISO 7183:2007 standard, the following findings have been obtained regarding the use of new-type expansion valves.
- The new type of expansion valve successfully maintains the dew point temperature target value of ≤+3 °C defined in the standard under different operating conditions.
- The use of the new type of expansion valve in the dryer allows for more precise control of the evaporation pressure, ensuring that the optimum amount of refrigerant is maintained in the system, preventing the compressor from operating under unnecessary load, and thus minimizing energy consumption.
- When variable process loads are involved, the new type hot gas bypass valve increases efficiency by balancing the dryer system thanks to its fast and precise response.
- At the targeted Class-4 level, the refrigerated type compressed air dryer, which provides a pressure dew point temperature value of ≤+3 °C, prevents moisture-related risks such as condensation, corrosion, and equipment damage in the system.
- The pressure adjustment cap on the expansion valve allows for easy adjustment.
- Its compact design and stainless steel body construction offer the advantage of long-term use with high corrosion resistance.
- Its advanced design, which does not require a bulb or capillary tube, offers significant benefits with its low hysteresis feature.
Developed in collaboration between Mikropor and Danfoss, the AXV Series expansion valves ensure high stability and energy efficiency in the system. Tests show significant improvements in evaporation pressure and dew point temperature compared to standard expansion valves, proving it to be a reliable solution for refrigerated compressed air dryers.
Recognized globally for its expertise in compressed air and atmospheric air systems, Mikropor continues to lead the industry by combining its high engineering capabilities with innovative designs. The new generation of Mikropor Refrigerated Air Dryers, equipped with AXV Series expansion valves developed in collaboration with Danfoss, stand out in tests conducted under the ISO 7183:2007 standard with their stable evaporation pressure, low dew point temperature, and high energy efficiency performance. These results demonstrate that Mikropor not only meets current standards but also leads the way in raising global quality standards in compressed air technologies to a higher level. Click here to explore Mikropor Refrigerated Air Dryers, or click here to contact our expert sales teams.
Product Development



