Bei Mikropor gestalten wir unsere Entwicklungsziele stets mit dem Fokus auf „Anpassung an globale Innovationen” und „Entwicklung neuer Technologien”. Diese Innovationen umfassen sowohl technologische, als auch strategische Elemente und basieren auf dem Prinzip der effizientesten Bewertung kommerzieller und ökologischer Faktoren.
Zu unseren grundlegenden technischen Zielen gehört es, die aktuellen Technologien der von uns verwendeten Komponenten zu verfolgen und umsetzbar zu machen. Gemeinsam mit unserem zuverlässigen Partner und einem der führenden Hersteller von Kühlgeräten, Danfoss, arbeiten wir an vielen Projekten, die unseren gemeinsamen Innovationszielen entsprechen. In diesem Zusammenhang ist das innovative Projekt, das wir in diesem Artikel vorstellen, eine wichtige technische Entwicklung, die in der Branche für gekühlte Drucklufttrockner wegweisend ist.
Wenn wir allgemein über gekühlte Drucklufttrockner sprechen, dann um kühlungsbasierte Drucklufttrockner. Diese arbeiten nach dem Prinzip des mechanischen Dampfkompressionskühlkreislaufs. Sie bestehen im Wesentlichen aus vier Hauptkomponenten: Wärmetauscher, Kompressor, Kondensator und Expansionsventil.
Das Kühlsystem ist nach den Prinzipien der Effizienz, Leistung und Nachhaltigkeit ausgelegt.
- Wärmetauscher: Hierbei handelt es sich um eine Komponente, in der die Wärmeübertragung zwischen Druckluft und Kältemittel stattfindet, die Druckluft gekühlt und kondensiert und anschließend das darin enthaltene Wasser in einer Separationseinheit abgeschieden wird.
- Kompressor: Ein mechanisches Element, das den Druck und die Temperatur des Kältemittels im Kühlkreislauf erhöht und so dessen Zirkulation im System gewährleistet.
- Kondensator: Ein Wärmetauscher, der im Kühlkreislauf dafür sorgt, dass das unter hohem Druck stehende Kältemittel in Form von Dampfwärme an die Umgebung abgibt, kondensiert und in den flüssigen Zustand übergeht.
- Expansionsventil: Ein grundlegendes Kühlgerät, das den Druck des unter hohem Druck stehenden flüssigen Kältemittels senkt und so dessen kontrollierte Zufuhr zum Wärmetauscher gewährleistet.
Zusätzlich zu den Hauptkomponenten können je nach Systemanforderungen in der Regel weitere Komponenten zum Kühlkreislauf hinzugefügt werden. Bei diesen Komponenten kann es sich um Sicherheitsvorrichtungen, effizienzsteigernde oder energiesparende Geräte handeln. Dazu gehören unter anderem:
- Flüssigkeitsaufnehmer
- Saugakkumulator
- Heißgas-Bypassventil
- Druckschalter
Mikropor verfügt über die Flexibilität, Drucklufttrockner mit unterschiedlichen Kapazitäten herzustellen, und führt in seinem Unternehmen Test- und Produktentwicklungsaktivitäten gemäß der Norm ISO 7183:2007 „Compressed Air Dryers- Specifications and Testing” (Drucklufttrockner – Spezifikationen und Prüfung) durch.
Die AXV-Ventile (Automatic Expansion Valve) der Serie, die in Zusammenarbeit mit Danfoss entwickelt wurden, um die Leistung der gekühlten Drucklufttrockner von Mikropor zu verbessern, wurden bei Mikropor in verschiedenen Prototypenphasen umfassend getestet.
In den Druckluft-Testlabors von Mikropor wurde die AXV-Serie sowohl als Expansionsvorrichtung als auch als Heißgas-Bypassventil eingesetzt. Das spezielle Design der AXV-Serie ermöglicht eine präzise Durchflussregelung selbst bei geringen Druckunterschieden. Dank der nahezu null Hysterese wird der Verdampfungsdruck des Lufttrockners und damit die Taupunkttemperatur äußerst stabil gehalten. Auf diese Weise arbeitet das System kontinuierlich im Gleichgewicht mit hoher Leistung und Energieeffizienz.
Abbildung 1 zeigt die Komponenten eines gekühlten Drucklufttrockners und das Durchflussdiagramm mit Expansionsventil. Abbildung 2 zeigt die Komponenten eines gekühlten Drucklufttrockners und das Durchflussdiagramm mit Heißgas-Bypassventil.
1. Kompressor 2. Lüftermotor 3. Kondensator 4. Lüfterschalter 5. Hochdruckschalter 6. Trockner 7. Expansionsventil 8. Wärmetauscher 9. Filter 10. Ablauf 11. Rückschlagventil 12. Magnetventil
Abbildung 1. Komponenten eines gekühlten Drucklufttrockners und Flussdiagramm mit Expansionsventil
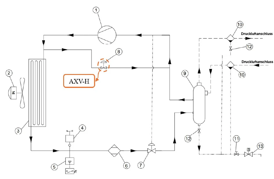
1. Kompressor 2. Lüftermotor 3. Kondensator 4. Lüfterschalter 5. Hochdruckschalter 6. Trockner 7. Expansionsventil 8. Heißgas-Bypassventil 9. Wärmetauscher 10. Filter 11. Entwässerung 12. Rückschlagventil 13. Magnetventil
Abbildung 2. Komponenten eines gekühlten Drucklufttrockners und Flussdiagramm mit Heißgas-Bypassventil
Funktionsweise der AXV-Serie
AXV ist im Wesentlichen ein Steuerelement, das aus einer Membran, einem einstellbaren Federmechanismus und einem Nadelventil besteht. Die Membran ist die Hauptkomponente, die die Öffnungs- und Schließbewegung des Ventils steuert, und bewegt sich entsprechend dem Gleichgewicht zwischen der auf ihr angeordneten Feder und dem Gegendruck.
Die Federkraft neigt dazu, das Nadelventil zu öffnen, während der Druck des Kühlmittels im Wärmetauscher das Schließen des Ventils bewirkt. Wenn der Verdampfungsdruck sinkt, überwiegt die Federkraft auf die Membran und das Nadelventil öffnet sich weiter, sodass mehr Flüssigkeit durch den Wärmetauscher fließen kann. Wenn der Verdampfungsdruck steigt, erhöht sich der Druck auf die Unterseite der Membran, wodurch die Feder überwunden wird und das Ventil in eine geschlossenere Position gebracht wird. Der Arbeitspunkt des Ventils kann durch Verändern der Federspannung mit Hilfe der Einstellschraube am Gehäuse an unterschiedliche maximale Verdampfungsdrücke angepasst werden.
AXV-Ventile sind mit allen Gasen der neuen Generation kompatibel und für den Einsatz im Rahmen der F-Gas-Verordnung geeignet. Mit ihrer hohen Leistung erfüllen sie die globalen Anforderungen des Marktes. Das Ventil ist UL-zertifiziert und hat einen maximalen Betriebsdruck von 49 bar(g).
Die AXV-Serie ist in zwei Versionen erhältlich. Die Version AXV-I wird für die Einspritzung verwendet, die Version AXV-H für den Heißgas-Bypass. Die Ventilkapazitäten der beiden Versionen mit unterschiedlichen Kältemitteln sind in Abbildung 3 dargestellt.
| “AXV-I-Kapazität” | “AXV-H-Kapazität” |
![]() |
![]() |
Abbildung 3. Kapazitätswerte der Ventile AXV-I und AXV-H
In den Druckluftprüflabors von Mikropor wurden die Leistungstests für gekühlte Lufttrockner, die mit Standard- und neuen AXV-Expansionsventilen hergestellt wurden, gemäß der Norm ISO 7183:2007 durchgeführt. Gemäß der Norm sind Standardbewertungsparameter erforderlich, um die Leistung von Lufttrocknern zu definieren und zu vergleichen. Die Daten zu diesen Standardbewertungsparametern sind in Tabelle 1 aufgeführt.
| Menge | Einheit | Option A1 | Toleranz |
| Eingangs-Temperatur | °C | 35 | ±2 |
| Eingangsdruck | kPa [bar(e)] | 700 (7) | ±14 (0,14) |
| Eingangsrelative Feuchtigkeit | % | 100 | 0 / -5 |
| Kühlluft-Eintritts-Temperatur (sofern zutreffend) |
°C | 25 | ±3 |
| Kühlwassereintritts-Temperatur (sofern zutreffend) | °C | 25 | ±3 |
| Umgebungstemperatur | °C | 25 | ±3 |
| Trockner-Eingangsdurchfluss | % Nenn-Durchflussrate | 100 | ±3 |
| Option A1 ist für Anwendungen in gemäßigten Klimazonen vorgesehen. | |||
Tabelle 1. Standard-Bewertungsparameter (ISO 7183:2007)
Die Leistung von Trocknern wird anhand ihrer Fähigkeit bewertet, am Auslasspunkt konstant die gewünschte Taupunkttemperatur des Druckluftstroms zu gewährleisten. Da dieses Kriterium die Effizienz der Entfeuchtung, die Wirksamkeit des Wärmeaustauschprozesses und das thermodynamische Gleichgewicht des Systems widerspiegelt, gilt es als grundlegender Bewertungsmaßstab für die Leistungsbeschreibung von Trocknern. Gekühlte Drucklufttrockner entfernen die Feuchtigkeit aus der durch das System strömenden Druckluft durch Kondensation, wodurch die Luft auf einen bestimmten Drucktaupunkt-Wert getrocknet wird. Klasse 4, definiert gemäß ISO 8573-1 „Druckluftqualitätsnorm“, ist ein Qualitätsniveau, das die Wasserdampfmenge in der Druckluft bestimmt und direkt von der Leistung des Lufttrockners abhängt. In der Norm wird für gekühlte Lufttrockner die Klasse 4 als Referenz herangezogen, wobei für diese Klasse eine Drucktaupunkttemperatur von ≤ +3 °C definiert ist.
Bei den Vergleichstests zur Leistung der Trockner wurden alle Systemkomponenten gleich gehalten und nur die Expansionsventile unterschiedlich hergestellt. Die Trockner wurden bei 100 % Nennfördermenge, 24 Stunden am Tag und insgesamt sieben Tage lang getestet. In den Versuchen wurden die Drucklufteintritts-Temperatur auf 35 °C, der Eintrittsdruck auf 7 bar(g), die relative Luftfeuchtigkeit auf 100 % und die Umgebungstemperatur auf 25 °C eingestellt. Abbildung 4 zeigt einen grafischen Vergleich der Testergebnisse für die Taupunkttemperaturen, der den Leistungsunterschied zwischen Trocknern mit Standard-Expansionsventil und Trocknern mit AXV der neuen Generation verdeutlicht. In den durchgeführten Tests wurde festgestellt, dass der gemessene Drucktaupunkttemperaturwert unter dem angestrebten Wert von ≤+3 °C lag und somit die in der Norm festgelegten Leistungsanforderungen erfolgreich erfüllt wurden. Die Ergebnisse zeigen, dass die neue Generation von AXV insbesondere unter wechselnden Last- und Kapazitätsbedingungen im Vergleich zum Standardtyp eine niedrigere Taupunkttemperatur am Trocknerausgang erreicht.
Abbildung 4. Leistungsvergleich zwischen dem Standard-Expansionsventil und dem neuen Expansionsventil
Die gemäß der Norm ISO 7183:2007 durchgeführten Vergleichstests ergaben folgende Ergebnisse hinsichtlich der Verwendung der neuen Expansionsventile.
- Das neue Expansionsventil erreicht unter verschiedenen Betriebsbedingungen erfolgreich den in der Norm festgelegten Zielwert für die Taupunkttemperatur von ≤+3 °C.
- Durch den Einsatz des neuen Expansionsventils im Trockner kann der Verdampfungsdruck präziser geregelt werden, wodurch die optimale Kühlmittelmenge im System aufrechterhalten wird, eine unnötige Belastung des Kompressors vermieden wird und somit der Energieverbrauch minimiert wird.
- Bei variablen Prozesslasten sorgt das neue Heißgas-Bypassventil dank seiner schnellen und präzisen Reaktion für einen Ausgleich im Trocknersystem und erhöht so die Effizienz.
- Mit einem gekühlten Drucklufttrockner, der eine Drucktaupunkttemperatur von ≤+3 °C auf der angestrebten Klasse-4-Stufe gewährleistet, werden feuchtigkeitsbedingte Risiken wie Kondensation, Korrosion und Geräteschäden im System verhindert.
- Das Expansionsventil lässt sich mit einem Druckeinstelldeckel leicht einstellen.
- Die kompakte Bauweise und das Gehäuse aus Edelstahl bieten eine hohe Korrosionsbeständigkeit und eine lange Lebensdauer.
- Das fortschrittliche Design ohne Kolben und Kapillarrohr bietet mit seiner geringen Hysterese wichtige Vorteile.
Die in Zusammenarbeit zwischen Mikropor und Danfoss entwickelten Expansionsventile der AXV-Serie sorgen für hohe Stabilität und Energieeffizienz im System. Tests haben gezeigt, dass sie im Vergleich zu Standard-Expansionsventilen erhebliche Verbesserungen beim Verdampfungsdruck und beim Taupunkt aufweisen und somit eine zuverlässige Lösung für gekühlte Drucklufttrockner darstellen.
Mikropor, das weltweit für seine Expertise in Druckluft- und Atmosphärenluftsystemen bekannt ist, kombiniert seine hohen technischen Fähigkeiten mit innovativen Designs und gibt damit weiterhin die Richtung in der Branche vor. Die neue Generation der Mikropor-Kühltrockner, die mit den gemeinsam mit Danfos entwickelten Expansionsventilen der AXV-Serie ausgestattet sind, zeichnen sich in Tests gemäß der Norm ISO 7183:2007 durch einen stabilen Verdampfungsdruck, eine niedrige Taupunkttemperatur und eine hohe Energieeffizienz aus. Diese Ergebnisse zeigen, dass Mikropor nicht nur die aktuellen Standards erfüllt, sondern auch weltweit eine Vorreiterrolle bei der Weiterentwicklung der Qualitätsstandards in der Drucklufttechnologie einnimmt. Um die Mikropor-Lufttrockner mit Kühlsystem zu sehen, klicken Sie hier, um mit unseren erfahrenen Vertriebsteams in Kontakt zu treten, klicken Sie hier.
Produktentwicklung



